车联网平台服务运营商
-
交流合作
- 邮箱1:product@sirun.net
- 邮箱2:marketing@sirun.net
- 座机:010-50953699
- 传真:010-50953688
- 地址:北京市东城区东长安街1号东方广场W2座8层815
Copyright © 2021 SiRun (Beijing) . All rights reserved. |京ICP备16050422号-2|
京公网安备 11010602103187号

近日,由中国汽车工程学会、国家智能网联汽车创新中心、中国智能网联汽车产业创新联盟等权威机构联合编制的《智能网联汽车蓝皮书(2025)》正式发布。
斯润天朗作为云控基础平台产业链标杆企业,已连续五年深度参与该行业权威报告的编纂工作。
图1 《智能网联汽车蓝皮书(2025)》
在历年参与编写过程中,斯润天朗团队围绕车路云一体化系统中车载终端的研发进展、技术定义与分类展开系统梳理,并对协议栈的开发与应用现状进行专业归纳与规范提炼;同时,积极参与云控基础平台的功能设计与架构定义,推动平台标准化建设。
斯润天朗团队在蓝皮书重点负责编写交通管理类应用部分,针对数字交通标志、交通信号控制、交通信息发布和交通警示四大场景,从信息编码、发布范围、直连通信时延等维度提出具体技术要求,为智能网联汽车的标准化发展提供重要支撑。上述工作显著提升了系统性能与安全性,为车路云一体化体系的建设奠定了坚实的技术基础。
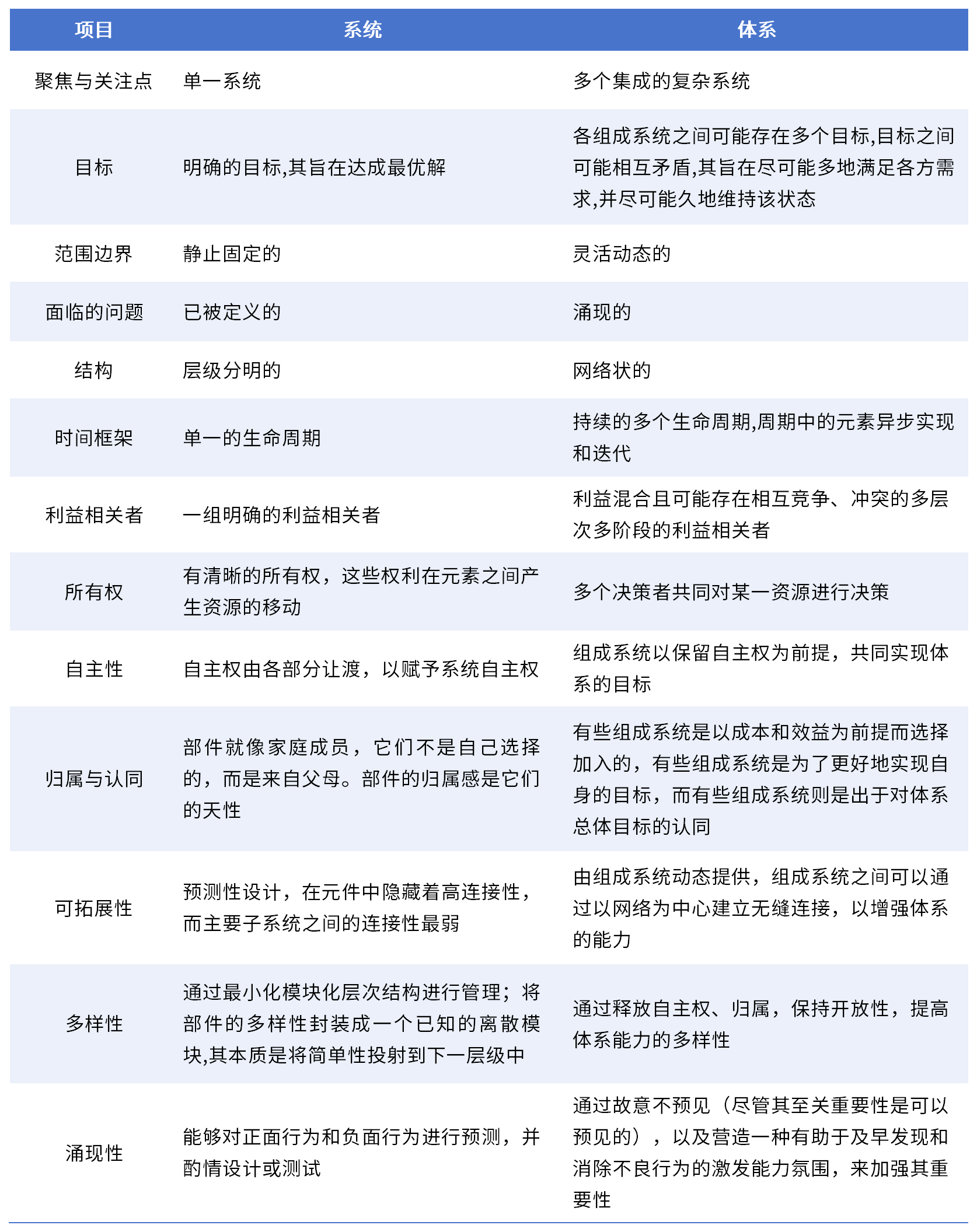
车路云一体化系统的概念及特征
在车路云一体化系统的开发中,我们首先对“系统”、“体系”及“信息物理系统”三大核心概念进行了清晰的界定与辨析。这部分基础工作旨在明确该一体化系统的特征、类型与结构,为后续设计与分析选择正确的方法论,从而确保整个研究具备坚实的理论根基与清晰的逻辑起点。
图2 系统和体系的差异
基于SysML的多视角架构分析
通过SysML语言的多视角图示分析,对系统架构进行逐层分解,保证框架在纵向上的可追溯性、在横向上的一致性统一各组成系统的目标,保证车路云一体化中跨组成系统之间的协同性。

图3 车路云一体化架构框架的7个视角
智能驾驶研发范式的演变
章节阐述智能驾驶研发范式从规则型模块化设计,到数据驱动深度学习,最终迈向端到端架构的演进路径。其核心驱动力在于,通过神经网络技术的深入应用,逐步解决模块化架构固有的信息损失与全局优化难题,追求系统性能的极限。当前,端到端架构呈现出分块式(兼顾工程落地与优化)与一体式(追求极致简洁)两种技术路线并存的格局。

图4 智能驾驶研发范式演进一览
车联网平台服务运营商
Copyright © 2021 SiRun (Beijing) . All rights reserved. |京ICP备16050422号-2|
京公网安备 11010602103187号
